
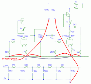
Power supply
- 4 pcs 1k Kiwame 2w
- 5 pcs 600r 2 w Kiwame
- CCS module x 4 w/4 x 200r Dalee .25w
- 5 pcs BG 150/350 VK
- 1 pc 6.8uf/600v Obbligato oil
Signal Path
- 2 pcs 600r S&B LCR
- 2 pcs .047 silver mica
- 2 pcs 0.5w tantalum 1m
- 2 pcs 0.5w tantalum 50k
- 2 pcs 1w 49r Dale
- 4 pcs 100r carbon comp
- 4 pcs 22uf/350v VK
- 2 pcs Obbligato 2.2uf
- 2 pcs 2m2 metal film
- 10r x 2 tantalum .5w
- 100r x 4 Dale .5w
Tubes
- EZ80 x 1
- ECC88 x 2
Other Parts
- pcb w 2 sockets 9pin
- pcb w 9pin sockets and ps caps
- power transformer and cord unit
- .5mm wire and teflon tubing
- 20cm .1mm silver wire and teflon tubing for ground buss


