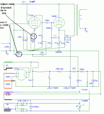
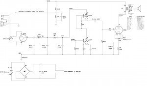
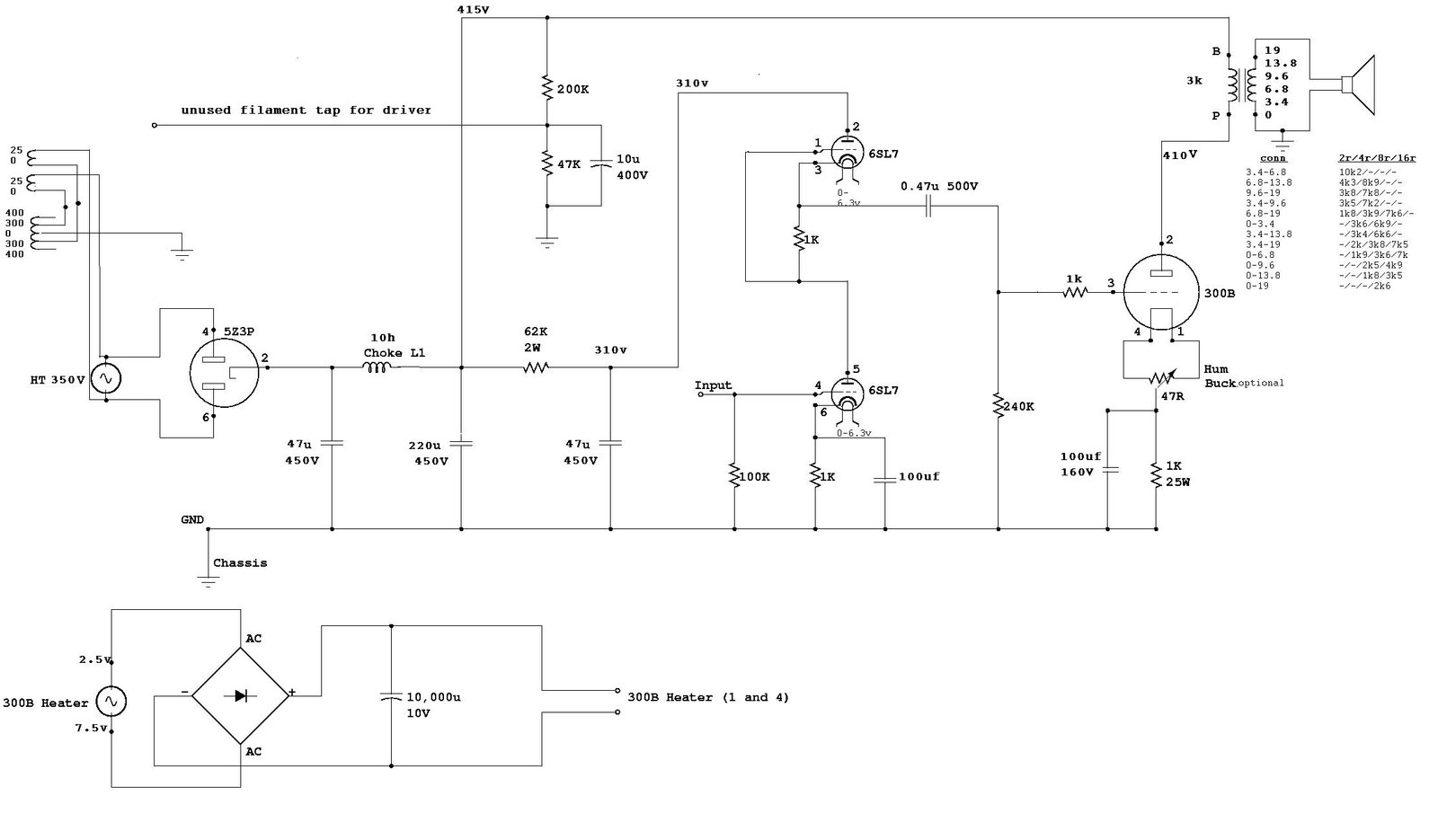
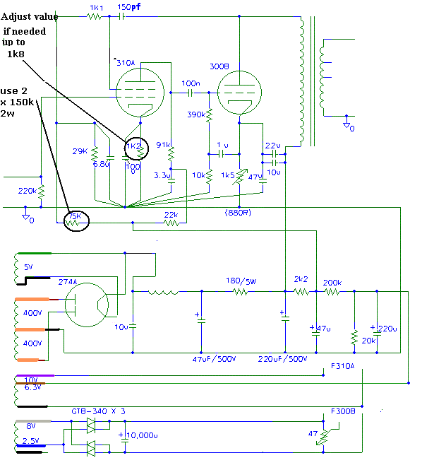
Ladyday 300B SET schematics Home12- Tube AmplifiersLadyday 300B SET schematics [A-] [A+] Most of the parts are available. Please email to inquire. Ladyday Standard Ladyday 91 (partial circuit)